您好,
请登录
免费注册
我的订单
我的浏览
我的收藏
客户服务
网站导航
特色主题
奥林巴斯专区
无损检测产品
促销活动
优惠券
搜商品
搜店铺
工业检测超市
我的购物车
购物车中还没有商品,赶紧选购吧!
全部分类
奥林巴斯专区
无损检测产品
计量类产品
电工电气产品
环境检测产品
实验室分析仪器
理化检测产品
企业-院校检测技术对接
建筑检测产品
首页
解决方案
爆品爆款
工业耗品
租赁维修
培训认证
文档帮助中心
搜索
首页
>
培训页面
>
特检培训信息
>
中国特种设备检验协会
中国特种设备检验协会
2026年度广西特种设备无损检测人员考试计划
2026-03-09 06:09
关于举办脉冲反射法超声成像检测(UIT)新技术培训班的预通知
2026-03-09 06:06
关于举办2026年第一期射线数字成像检测RT(D)-Ⅱ级人员资格取证(含补考)的
2026-03-09 05:56
2025年特种设备检验检测人员资格考试计划
2025-03-25 01:58
2025年度贵州省特种设备检验员资格考试的通知
2025-03-20 09:32
陕西省特种设备协会关于公布2025年度特种设备检验员取证培训计划的通知
2025-03-20 08:35
江苏特检2025年上半年特种设备无损检测培训通知
2025-03-20 08:32
2025年度特种设备无损检测人员考试计划
2025-03-20 08:30
陕西省特种设备协会2024年度特种设备无损检测人员考试计划
2024-03-13 06:06
查看更多文章
在线报名
栏目分类
培训页面
维修服务
认证页面
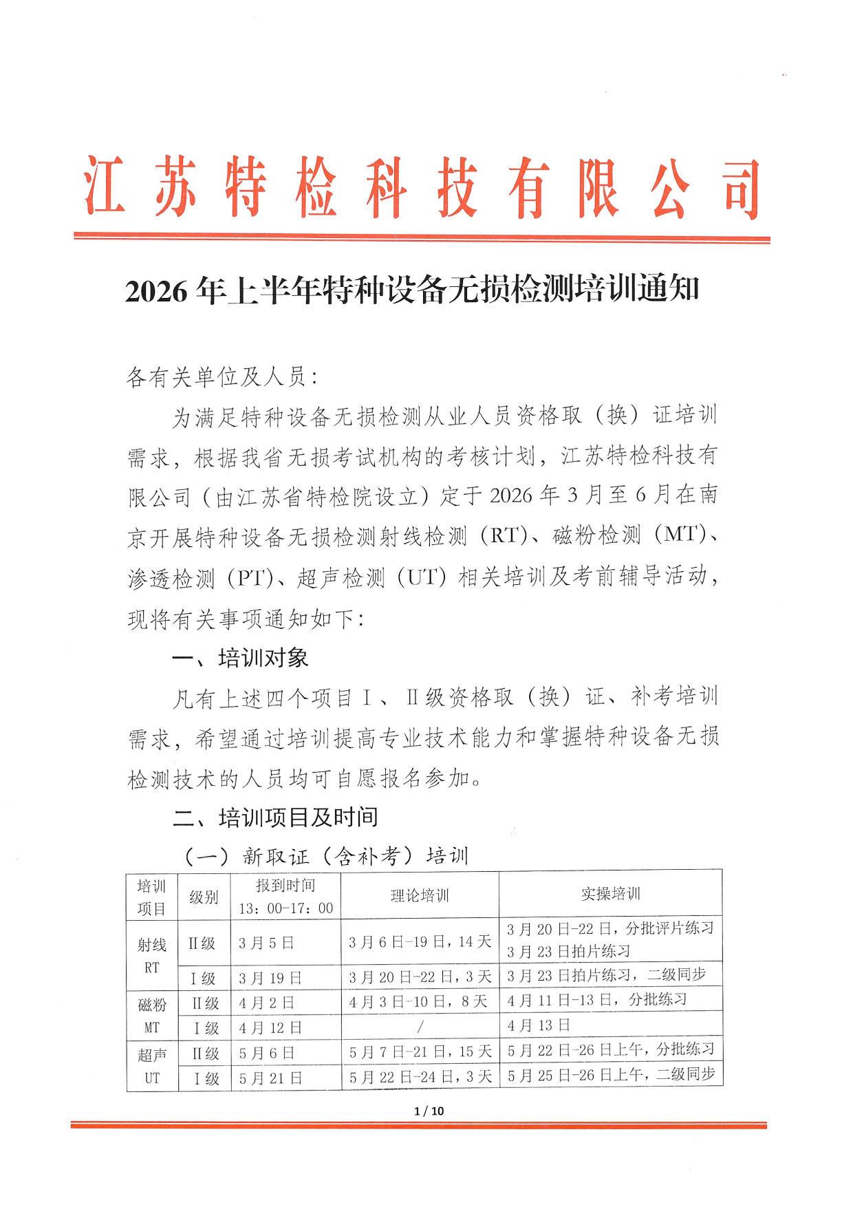
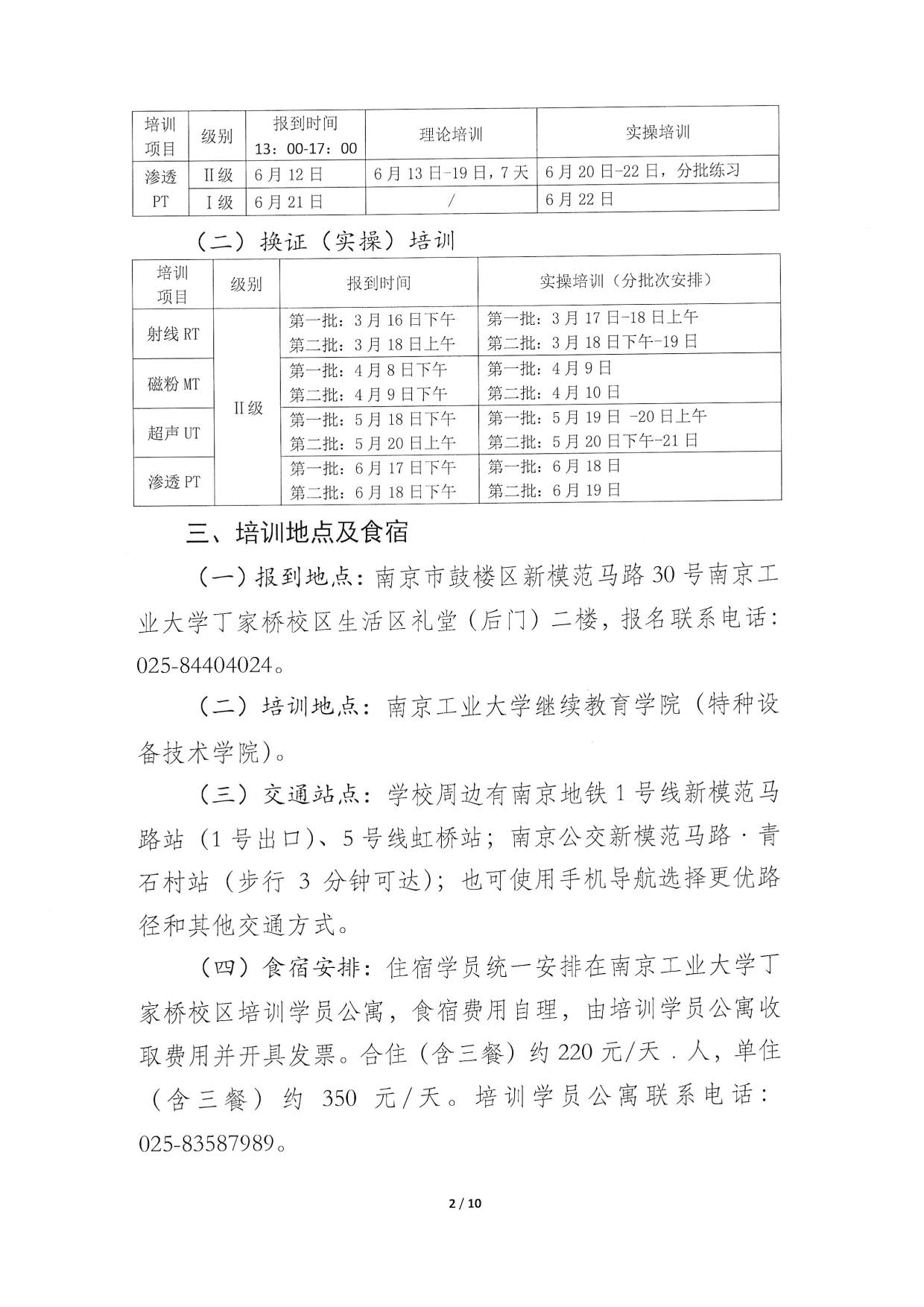
2026年上半年特种设备无损检测培训通知
2026-03-09 06:01
上一篇:
关于举办2026年第一期射线数字成像检测RT(D)-Ⅱ级人员资格取证(含补考)的
下一篇:
关于举办脉冲反射法超声成像检测(UIT)新技术培训班的预通知